【文/ 安天战略情报中心】
美东时间4月1日21时(北京时间4月2日9时),美国总统特朗普就伊朗战事发表全国讲话。
结合其31日声称“美军将会很快离开”,“让伊朗放弃核武器的唯一军事目标已经实现”,以及“协议是否达成无关紧要”“伊朗已出现新的领导层”等最新表态,此次讲话的主要内容是特朗普宣布胜利、再次延后撤军时间表、重申去核目标已达成、警告伊不得再重启核计划等。
但与此同时,“布什”号航母打击群和搭乘“拳师号”等两栖舰船的美国第11海军陆战队远征队正在向中东部署途中,需要4月中旬方能到达。因此也不排除这又是一场在美军尚未做好地面作战完整力量准备前的“烟幕释放”。
一、美以行动的历史参照与比较
战争一旦爆发,就开始遵循战争自身的规律。战争的起点可以由发起者决定,但启动后,就是对立方间的殊死搏斗。其终止条件不但很难单方面取决于发起者,甚至战争走向也并非单纯地基于交战双方的推演。既要置于地缘乃至全球环境中看待关联行为体,更需要分析各方内在不同利益集团和势力的意图差异与博弈。
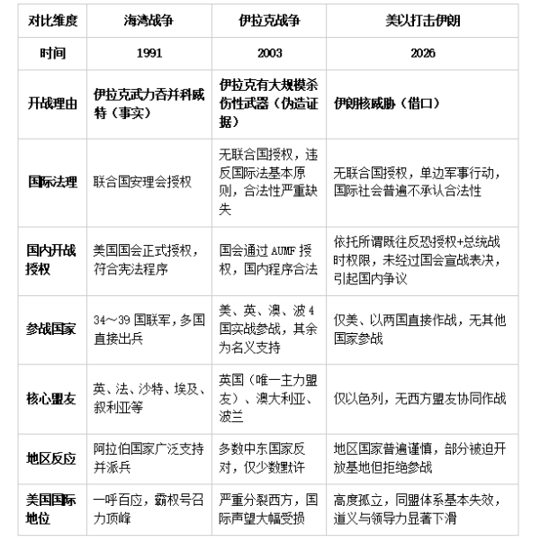
毫无疑问,此次事件不可能不被与“海湾战争”“伊拉克战争”对比,而这种比较中,就不能只分析从信息化战争到智能化战争的技术演进要素,只关注能力对抗运用,而脱离地缘利益的历史因果、国际道义的是非曲直。
美以同盟,不是“海湾战争”时30多个国家组成的多国部队,其不具备联合国授权这个国际规则基础;不是“伊拉克战争”时的4国混编,而是美以新的力量组合,并未形成彼时的绝对代差。从联合国框架下的多国联军,到美国联合少数盟友的单边入侵,再到美国仅与以色列并肩的孤立行动,这一轨迹背后折射的,正是全球霸主的衰落。

表1 三场中东行动中的美方态势比较
二、行动背后的多元利益结构穿透
美国已经不具备组织以北约为班底的“多国部队”的实力与号召力。甚至这场行动的主要策动和主导者是美国还是以色列,都被广泛讨论与质疑。这也就导致美以间对于行动目标、资源消耗、承受损失的定义出现不一致。
从美国国内看,自身显然从来不是一块铁板,但对于本次行动分歧暴露更加明显。已实现高度权力集中的特朗普政府、遭受严重挫折的美国传统建制派、美军高层以及军工复合体,有着各自的打算,形成严重的结构性分歧,在伊朗问题上的战略目标、胜利标准判断、损失底线构建方面存在显著差异。
特朗普政府在美国资源已经无法支撑全球霸权的背景下,整体执行的是全球性战略收缩。但在其新定义的核心利益圈外,其也难以接受存在敌对性区域强权,或战略对手无代价填补力量真空,其基本导向是以小成本快速博取最大收益。并且清楚其在核心区之外,无法持续支撑对伊朗“劳师袭远”的规模性战争,更难以达成长期占领控制。特朗普政府所需要的是尽快“宣布胜利”,事了拂衣去。
美国建制派特别是民主党则希望避免再次陷入中东泥潭,主张通过外交途径或低强度威慑解决问题,以便将战略重心转向印太和欧洲方向。同时基于国内政治的考量,必须将伊朗行动定义为“不该发生的战争”,并渲染败象,包括其媒体直接揭露证实美军袭击伊朗女子小学事件。
而美军工复合体则期待维持一定烈度的、持续的军事对抗状态,其不仅需要借助炒作中国军事能力,加速立项和新型号研发,增加预算;也需要创造消耗机会,以“去库存”。特别是在特朗普对援乌没有“冷战一代”的执念和兴趣时,对伊朗的行动就成为旧装备和库存弹药的填埋场,以此保证更多利润落袋。而在这个过程中,长期进行政策和资源竞争的美国军工复合体和信息复合体之间,突然找到了共同画大饼的力量整合点。那就是加速人工智能武器化,共同推动军工信息复合体的整体转型。
从美方内部各方来看,追求一个可控制与交易的伊朗,还是一个混乱崩溃的伊朗,还是一个持续交战的伊朗并不统一。

伊朗总统已经事实上失去了对于美以伊战事的影响力
而以色列方面,其资本利益集团则一直持有绝对地缘安全考量,将消除伊朗威胁视为核心目标,以伊朗政权更迭或其国家势力和战争潜力彻底削弱为目标。
这就是我们认为必须基于结构性穿透来看待当前交战中的国家行为体的原因。
当然这种逻辑本来也部分适用于伊朗。伊朗本身也是根植于中东的蜂窝化社会体系的多力量平衡体,其内部也长期存在不同的派系和利益集团。但美以连续的斩首行动,造成了巨大的命题非确定性,基于主要决策者VS多元利益主体→决策平衡的传统分析方式几乎很难具有实施条件。
与此同时,美方反复不宣而战,实施“诱杀”“无差别暗杀”活动,虽然意图向伊朗领导阶层释放巨大的压力和恐惧,但也部分粉碎了伊朗精英阶层的幻想。而美方轰炸伊朗女子小学等杀伤平民的暴行,则又推动伊朗进入到全民抗争中。从伊朗的当前反应来看,就是试图通过不对称作战手段,使美以,或至少一方付出难以承受的代价,迫使其最终中止行动,从而实现捍卫国家主权的目的。这个基于外部重压形成的一致性未来如何,同样也充满变数。
因此当前从霍尔木兹海峡,到伊朗周边,到整个中东,充满不可控的变量,其场景不是什么美以AI算无遗策,不是所谓“AI定义战争”,而是潘多拉魔盒被打开后,充满高度不确定的状态。
三、复杂对抗博弈的竞争性条件分析
作为战略情报分析研判者,我们所做的不是凭直觉押宝,而是建立复杂场景的分析框架。我们所运用的方法是清单化要素列举和竞争性条件分析,从而确定量化标准,找到并判断关键变量。
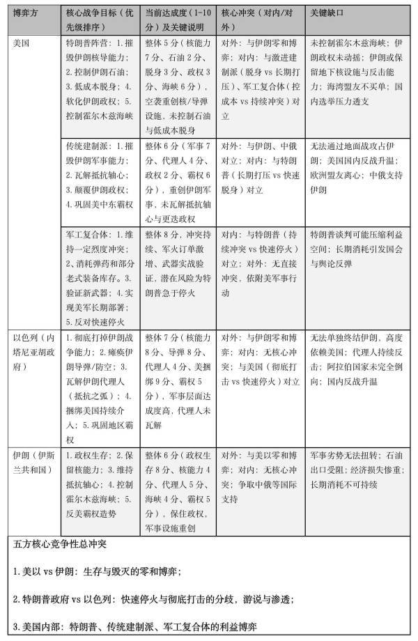
针对特朗普、美国传统建制派、美国军工复合体、以色列、伊朗在当前中东冲突背景下,不同诉求、力量、决策习惯特点等,对后续走势进行竞争性条件分析,对比研判各方优劣势、梳理胜负关键变量、评估目标达成度及博弈走向。

表2 美、以对伊军事行动相关五方博弈矩阵

表3 中东地区各方战争目标/当前达成度与核心冲突速览表 时间基准:2026年3月31日(美以联合打击伊朗1个月,特朗普设4月6日谈判最后期限);核心维度:核心目标、当前达成度(1-10分)、核心冲突、关键缺口
当前中东冲突体现了美国霸权维护成本与收益失衡与以色列利益集团的野心与能力失衡。特朗普的冒险机会主义、美传统建制派的顽固性、军工复合体的逐利性、以色列利益集团的激进性、伊朗的抵抗性五股力量相互撕扯,但共同受制于若干硬性约束:包括以色列可承受的损失底线、美国能投放的资源与代价底线等。
四、特朗普是未来走势的一项关键变量
在分析美战略动向时,必须深刻理解特朗普的决策逻辑包括个人风格。特朗普自身在美军事行动中扮演着重要变量。特朗普此前多次延长对伊声称打击的最后时限,30日重申最后时限为4月6日,否则炸毁其所有发电厂、油井、哈尔克岛(石油枢纽);然而第二天31日就宣称,美军“很快就会离开”,“我发动军事行动只有一个目标,那就是让伊朗放弃核武器,而这个目标已经实现了”。通过重新“定义”发动战争原因及达成目标,将美军事行动置于其自我包装的 “道义制高点” 上,保持随时可以“功成而退”体面撤军的选项。
特朗普对“胜利条件”的定义和封装,与传统战争中更多的以达成确定性的预设作战目的为主要依据、以双方力量损失为辅助参考的理性逻辑不同。面对美国内部的政治环境,其构建了一种“定义事实”的能力。尽管在国际政治的大视角下,这种自我“定义事实”并不会获得认可,但在美国国内及其拥趸眼中,他所定义的 “事实” 却被视作具有 “客观性”。
尽管美国建制派媒体对其决策的“不确定性”和“冲动”多有讽刺,但从宏观历史周期来看,特朗普再度当选回归白宫,是 “帝国式微” 时代的必然。对于资源攫取和生产能力已无法支撑其全球霸权、必须完成力量收缩才能延续国本的美国而言,特朗普恰是为利益集团总体执行这一转型的最优选择。

美国的制造业已经空心化
美国始终基于假想敌构造,一直以必须遏制住新兴大国挑战作为核心战略。数十年的冷战、八零到九零年代对日本的贸易战的胜利,都是力量聚焦运用的结果。从战略聚焦视角,以拜登为代表的“冷战一代”尽管把中国作为主要对手,但始终不能放弃与俄罗斯对抗情结,而特朗普没有这样的情结。从国际规则视角,美方所定义的依托其产业、技术垄断攫取上游红利的全球化模式,被中国这样的更为勤奋、进取的国家挑战时,开始走向全球平权化分配时,特朗普不认可规则的“退群”“掀桌子”,带来了巨大的全球混乱,但美国利益集团可以实现更低的调整成本。
在美国从产业/工业资本主义(industrial capitalism)转向金融资本主义(financial capitalism)进而导致产业空心化后,其可以押宝的事业方向也仅剩下计算机与人工智能、军事与航天、基因与生物等几个少数领域,而此时更需要重注豪赌。而特朗普本身则具有非常强的“赌”的气质。从这些方面看,特朗普的性格和气质基本完美契合了为美式霸权延续生命的需要。
当然,作为代价,美国选择特朗普,也必须接受其有别于建制派政治家或政客的风格气质,美国资本利益集团必须也必然需要接受利益交换条件。其商业收益导向思维方式、其长期基于商业谈判形成的外交思维、其易于受到正向回馈鼓励,但踢到铁板又迅速退缩的特点、其本身行为的不确定性等决策风格,将会作为不确定性要素汇入整个白宫决策模型,构成另一种“战争变量”。但与此同时,美国的智囊们并不会长期把自己摆在特朗普批判者的角色,其会迅速依附,智囊们会迅速顺应其风格,完善其行为逻辑,将其“美国优先”“唐罗主义”的导向构建成为新的美国国家战略。
因此在当前的背景下,特朗普对伊决策的整体思路,会立足于不断地随时保持动态的、“定义胜利”与“制造理由”的模糊性,以保持进一步行动和停止行动的操作弹性。如进取性行动目标“哈尔克岛”“霍尔木兹缓冲区”“俾路支势力”,都是其考虑权衡的筹码。而如果其快速回收,则会迅速创造新的压力实施点,以快速将美国国内与全球关注焦点转移到中东之外。
而就在昨日,一段内塔尼亚胡鼓动美国发动伊拉克战争的旧闻引发关注:在伊拉克战争开战前约6个月的2002年9月12日,内塔尼亚胡在美国众议院听证会上大力鼓吹伊拉克拥有核武器,强烈鼓动美国颠覆萨达姆政权。这让全球对以色列集团对美国的游说渗透有了新的判断。要在海湾来去自如的特朗普和必须将美国力量投放聚焦中东的以色列集团成为后续分析的关键要素。
定义胜利并不能终结历史。在当前之际,无论一个小时后,特朗普的公开讲话是怎样的内容。中东的走向,依然处在充满未确定性的路口。
